
Le Phono-Preamp récemment présenté, le Grimm Audio PW1, est le dernier produit du programme HiFi du renommé fabricant néerlandais de High-End. Officiellement, l’abréviation « PW » signifie « Phono Wizard » ; elle représente également les initiales de son développeur : le co-fondateur de Grimm, Peter van Willenswaard. Selon lui, les phono-préamplificateurs représentent la reine des disciplines en matière de développement d’amplificateurs (une opinion que je partage sans réserve d’un point de vue personnel). Et van Willenswaard sait de quoi il parle : de nouveaux designs ainsi que des redesigns d’existants phono-amps, à près de trois chiffres, lui ont permis d’acquérir une expérience inestimable au fil des décennies. Avec le lancement du PW1, Grimm Audio envoie également un signal clair en ce qui concerne l’image de marque. Jusqu’à présent, la question a immédiatement surgi chaque fois que je mentionnais que je testais un phono-préampli de Grimm Audio : « Quoi ? Un phono-stage de Grimm ? Ils ne font que du numérique et des haut-parleurs actifs. » Cette évaluation est également abordée dans la vidéo suivante en anglais : mais en plus de nombreux détails de construction intéressants du Grimm Audio PW1, Peter van Willenswaard révèle ici que le début de ce projet remonte à plusieurs années – le PW1 n’arrive donc pas « comme un cheveu sur la soupe ».
En raison de leur faible fonctionnalité, les phono-préamplificateurs vivent généralement leur existence à des endroits visuellement discrets dans le système HiFi. Dans le cas du Grimm Audio PW1, cela serait plutôt dommage, car il arbore un design cubique-minimaliste très élégant. Malgré ses dimensions compactes, le PW1 pèse 3,3 kilogrammes, ce qui en fait un véritable poids lourd dans sa catégorie. Son boîtier en aluminium usiné dans la masse, dans lequel repose un châssis en métal plaqué cuivre conçu comme un module, laisse une impression mécaniquement inébranlable. Cependant, tout cela a un prix : il faut débourser exactement 4 999 euros pour obtenir un PW1 de Grimm Audio.
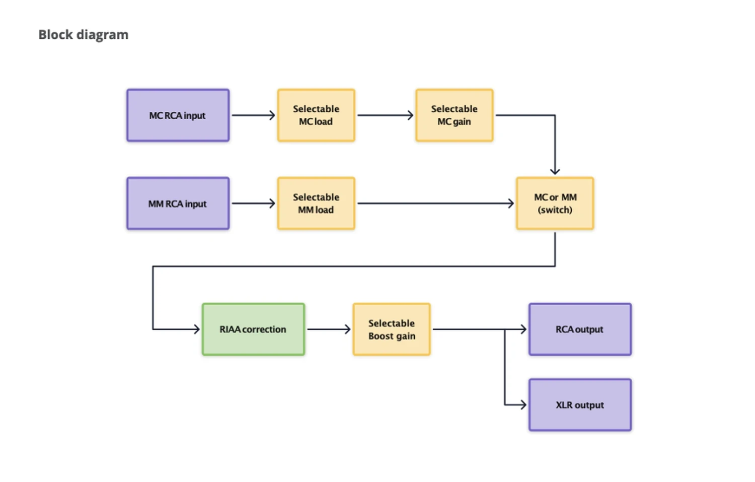
Comme la plupart de ses concurrents, le Grimm PW1 ne dispose que d’un seul élément de commande principal – l’interrupteur d’alimentation situé à l’arrière. Cela ne dérangera cependant guère la plupart des amateurs de vinyle, car ils laissent généralement leur phono-préampli allumé en permanence pour des raisons sonores. Les phono-préamplificateurs exclusifs comme le PW1 ont à faire avec les différents types de cellules – allant du Moving Magnet au Hi-Level Moving Coil, en passant par le Moving Coil et le Low Output MC. Grâce à un gain réglable de 37 à 77 décibels, le Grimm PW1 couvre avec aisance toute la gamme de pickups. Grâce à une attribution astucieuse des DIP-switches aux sections d’amplification, cela peut même se faire par paliers pratiques de 10 décibels. Cela permet une adaptation dynamique optimale pour tous les types de cellules. Le passage du mode MM au mode MC ainsi que le choix du gain du signal se trouvent également sur la partie inférieure du Grimm Audio PW1, tout comme les options correspondantes pour l’adaptation de l’impédance aux cellules utilisées.
Tous les connecteurs du Grimm Audio PW1 se trouvent à l’arrière : les sections MM et MC disposent chacune de leurs propres prises RCA d’entrée. Les sorties RCA et XLR fonctionnent de manière parallèle – ici, c’est soit l’un, soit l’autre. La sortie XLR est également conçue pour être symétrique en impédance – avec le contact porteur de signal conforme à la norme sur la broche 2 XLR. Comme le montre la diapositive ci-dessus, le Grimm Audio PW1, en plus du réglage de l’amplification, dispose également de nombreuses options pour l’adaptation de l’impédance aux cellules utilisées. Pour les systèmes MM, la résistance d’entrée est de 47 kilo-ohms, conforme aux normes internationales, et seules différentes capacités en parallèle sont disponibles, qui peuvent être ajoutées individuellement ou de manière additive.
Le concept technique du Grimm PW1 représente l’essence des expériences accumulées par van Willenswaard jusqu’à présent : un schéma de base asymétrique (single ended) avec le moins d’éléments actifs possible dans le chemin du signal, s’inspirant structurellement des préamplificateurs à tubes de haute qualité classiques. Cette exigence est en effet mise en œuvre de manière cohérente dans le PW1 : son chemin de signal par canal ne comprend que trois transistors à effet de champ ultra-faible bruit (un dans le bloc de gain MC ; les deux autres dans la section MM) plus un amplificateur opérationnel intégré en tant que buffer à sortie basse impédance. Les techniciens du vinyle l’ont déjà compris : le Grimm Audio renonce complètement à la contre-réaction négative (feedback), tandis que l’égalisation R.I.A.A. est entièrement passive – cela, comme nos mesures le prouvent, très précisément (+/- 0,5 décibel) avec une réponse de phase parfaitement inverse par rapport à la courbe de découpe du disque.
Les circuits amplificateurs concentrés sur l’essentiel avec peu d’éléments actifs comme dans le Grimm Audio PW1 ne peuvent développer leur pleine qualité que si l’alimentation est optimale. C’est pourquoi les Néerlandais n’ont fait aucun compromis à cet égard. Cela commence déjà avec le transformateur d’alimentation : grâce à une construction pratiquement sans champ de diffusion, il peut facilement s’intégrer dans le boîtier sans induire de bruits de bourdonnement – ce qui est assez exceptionnel pour des phono-préamplificateurs avec leur amplification de signal élevée et profonde. Une véritable spécialité réside également dans les circuits de régulation qui assurent une alimentation en courant continu stable et sans bourdonnement pour les unités d’amplification. Contrairement aux régulateurs de tension intégrés généralement utilisés à cet effet, Grimm Audio utilise dans le PW1 des régulateurs de type Shunt construits de manière discrète. Comparable à un haut-parleur connecté à un amplificateur, la charge à alimenter (c’est-à-dire les unités d’amplification) est connectée à la sortie du circuit de régulation Shunt. Ce dernier fonctionne en effet de manière similaire à un amplificateur en opposition avec un courant de repos défini à travers les transistors de sortie parallèlement au circuit de charge. Cela conduit à un point de fonctionnement extrêmement stable avec un comportement de régulation parfait, comparé aux régulateurs de tension fixes qui ne fonctionnent qu’en mode linéaire.
Il a d’abord fallu trouver un environnement adéquat pour un test d’écoute complet et représentatif. Pas de problème, sachant que Fastaudio est un véritable paradis du vinyle à proximité immédiate : spécialisé dans le HiFi analogique de haute qualité, les haut-parleurs et l’acoustique des salles, le propriétaire Thomas Fast exploite à Stuttgart-Bad Cannstatt l’un des magasins HiFi les plus originaux et attrayants d’Allemagne. Qu’il s’agisse de platines, de bras de lecture, de cellules ou de préamplis, chez Fastaudio, l’élite du vinyle se donne rendez-vous. Avec une telle offre, il n’est pas surprenant que le test d’écoute du PW1 soit devenu un événement qui a duré toute la journée. Il serait beaucoup trop long de vouloir décrire séparément toutes les combinaisons réalisées – des détails sur les composants impliqués se trouvent donc dans les légendes des diapositives suivantes.
Configuration du test d’écoute pour le Grimm Audio PW1 Partie 1 – Haut-parleurs et électronique (de gauche à droite) : Haut-parleurs dipolaires Spatial Europe No. 6 ; Phono-Préamp Thöress Phono Entzerrer ; Phono Préamp Grimm Audio PW1 ; Phono Préamp Phasemation EA-350 MM/MC ; Amplificateur de puissance Air Tight ATM-1S ; Préamplificateur de ligne Air Tight ATC-3 ; Phono Préamp Blue Amp Model 42 MkIII ; (Photo : J. Schröder) Configuration du test d’écoute pour le Grimm Audio PW1 Partie 2 – Platines et cellules : 2 x platine à masse STST Motus DQ ; Cellules MC : Lyra Etna Lambda ; Lyra Kleos ; Lyra Delos ; Cellule MM : Nagaoka MP-150 (Photo : J. Schröder) Chez Fastaudio, le propriétaire bricole encore lui-même : le propriétaire Thomas Fast en train d’installer et de régler le système MM Nagaoka MP-150. (Photo : J. Schröder)
Comme le hasard l’a voulu, au test du Grimm PW1, quatre phono-préamplificateurs renommés avec des philosophies de circuits parfois opposées étaient réunis : bien que le Thöress Phono Entzerrer (environ 9 300 euros) fonctionne également selon le principe Single-Ended-No-Feedback comme le PW1, il utilise des tubes comme éléments de renforcement. Le Phasemation EA-350 (environ 5 200 euros) renonce également à la contre-réaction, mais utilise une amplification de signal symétrique à l’aide de semi-conducteurs plus un transformateur élévateur pour l’entrée MC. En revanche, le Blue Amp Model 42 Mk III (environ 18 500 euros) amplifie également exclusivement avec des semi-conducteurs, mais fonctionne de manière entièrement symétrique (balanced) de l’entrée à la sortie. Bien que le Grimm Audio PW1 ait été l’offre la moins chère (… si l’on peut dire ainsi) de tous les phono-préamplificateurs dans la configuration de test, il n’a pas été mis en difficulté sur le plan sonore par l’environnement prestigieux. Je me souviens encore bien des premières notes de l’album « Wide Awake » du duo amstellodamois Haevn ; ce qui m’a, lors de sa reproduction via le PW1, arraché un court mais reconnaissant « Waouh ! ». Ainsi, mes notes de test ne contiennent que des compliments tels que « mise au point stable avec une netteté des contours douce, pas surcontrastée, naturel sans effort, élégance tonale. » En effet, le Blue Amp Model 42 Mk III s’est montré dans le registre des basses légèrement plus percutant, mais je ne l’ai pas jugé, du moins dans la configuration de test, comme étant nécessaire. Le Grimm Audio PW1 ne s’est pas comporté de manière élitiste, ne se contentant pas de jouer de manière convaincante qu’avec des cellules de classe mondiale comme le Lyra Etna Lambda. Bien sûr, il a clairement mis en évidence les différences sonores systémiques entre les types de cellules, mais il a également permis à des cellules MM budget comme la Nagaoka MP-150 d’obtenir une performance remarquable. À l’issue d’une longue journée de tests d’écoute, il était donc clair pour moi : si je devais choisir l’un des candidats, mon choix se porterait sans hésitation sur le Grimm Audio PW1.
Il ne fait aucun doute qu’avec les phono-préamplificateurs, des solutions de circuits appropriées – comme l’œuvre « The Sound Of Silence » de Burkhard Vogel – peuvent aboutir à des solutions de circuits qui se situent mesurément très près de la limite théorique de ce qui est possible. Cependant, il est également vrai que la perception humaine est remarquablement habile à « entendre au-delà » des diverses défaillances techniques de transmission du medium vinyle, tandis que des enregistrements audio numériques objectivement beaucoup plus précis sont souvent perçus comme sonnant moins bien. Ainsi, la question légitime se pose de savoir dans quelle mesure la perfection mesurable est réellement suffisante pour des phono-préamplificateurs convaincants sur le plan sonore. Ce n’est donc pas un hasard si Peter van Willenswaard a suivi de manière cohérente une maxime holistique dans le développement du Grimm Audio PW1 : l’expérience (auditive) – c’est-à-dire faire preuve de la plus grande habileté avec ce que la fenêtre d’enregistrement du vinyle peut rendre audible. Cela rappelle en effet de vieilles sagesses culturelles orientales, où l’expérience joue toujours un rôle clé en tant qu’« illumination » ou moment Aha. Il n’est donc pas surprenant que le maître de Grimm, Eelco Grimm, qualifie la manière de concevoir le PW1 de « design Zen ». Le PW1 représente-t-il, comme la question du titre le suggère, réellement un changement de paradigme dans l’histoire de l’entreprise Grimm marquée par le numérique ? À mon avis, ce n’est pas le cas : lorsque, comme chez Grimm Audio, l’expérience sonore optimale est au centre des préoccupations, une solution « moins c’est plus » fondée sur l’expérience peut être exactement ce qu’il faut. Le Grimm Audio PW1 en fournit la preuve convaincante.
Copyright 2021|2025 - Tous droits réservés